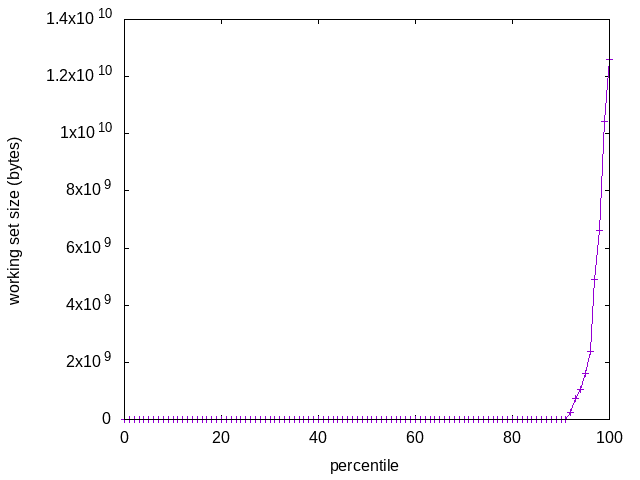
splash2x/radix/prec
target_id:42 time: 13575185260684-13626291888733 (51106628049) region 0: 00000000004294967296-00000000136305336319 (132010369023)