parsec3/x264/prec
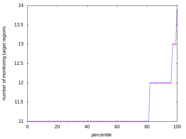
target_id:42 time: 12684855028022-12796460015548 (111604987526) region 0: 00000000004294967296-00000000136305336319 (132010369023)