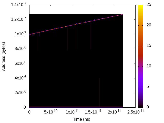
parsec3/swaptions/rec
target_id:18446631213813403392 time: 7458573231407-7678950141101 (220376909694) region 0: 00000093945803571200-00000093945816371200 (12800000) region 1: 00000140363552755712-00000140363579981824 (27226112) region 2: 00000140721826840576-00000140721827221504 (380928)