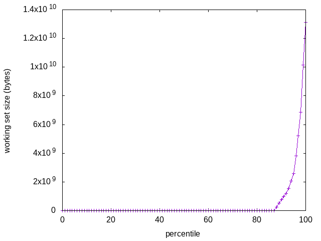
parsec3/facesim/prec
target_id:42 time: 10277338752631-10624579165049 (347240412418) region 0: 00000000004294967296-00000000136305336319 (132010369023)