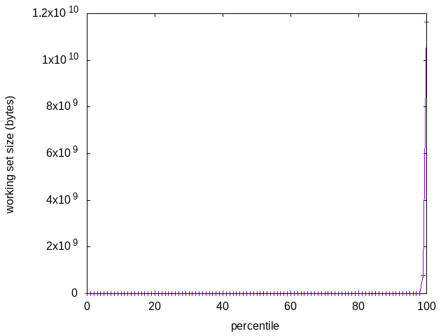
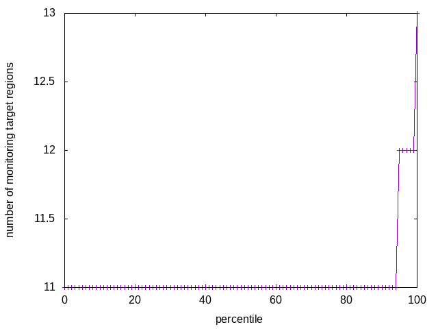
parsec3/bodytrack/prec
target_id:42 time: 9882875513256-10009496848392 (126621335136) region 0: 00000000004294967296-00000000136305336319 (132010369023)