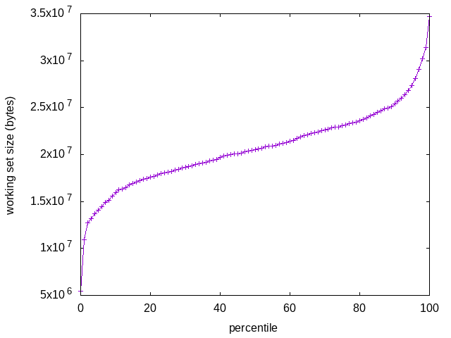
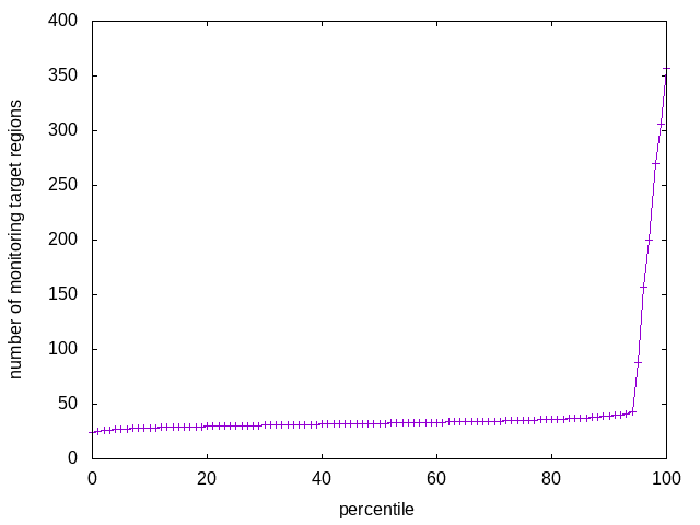
splash2x/volrend/rec
target_id:18446623602751457408 time: 9739504899871-9859513980457 (120009080586) region 0: 00000093989158121472-00000093989191397376 (33275904) region 1: 00000139677249724416-00000139677293182976 (43458560) region 2: 00000140734748172288-00000140734748803072 (630784)