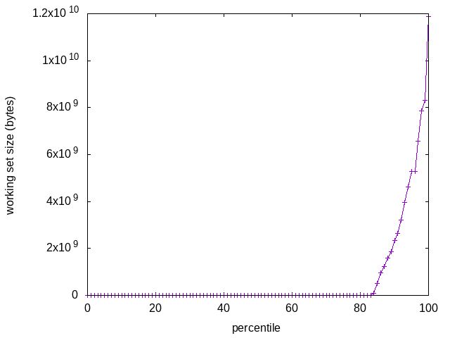
splash2x/ocean_ncp/prec
target_id:42 time: 14361584600674-14527553248036 (165968647362) region 0: 00000000004294967296-00000000136305336319 (132010369023)