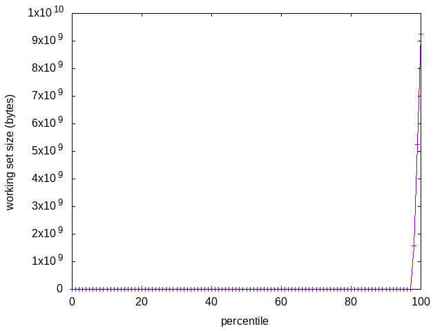
parsec3/fluidanimate/prec
target_id:42 time: 11591928524410-11926912929636 (334984405226) region 0: 00000000004294967296-00000000136305336319 (132010369023)