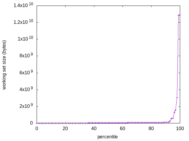
parsec3/canneal/prec
target_id:42 time: 10671296477974-10897683798516 (226387320542) region 0: 00000000004294967296-00000000136305336319 (132010369023)