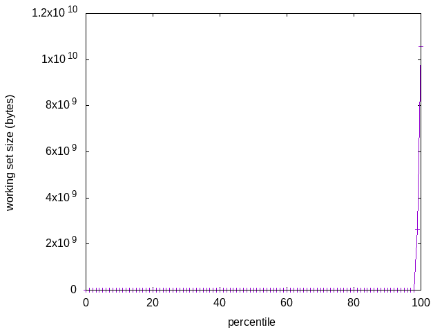
splash2x/lu_cb/prec
target_id:42 time: 13548809781902-13684514706330 (135704924428) region 0: 00000000004294967296-00000000136305336319 (132010369023)