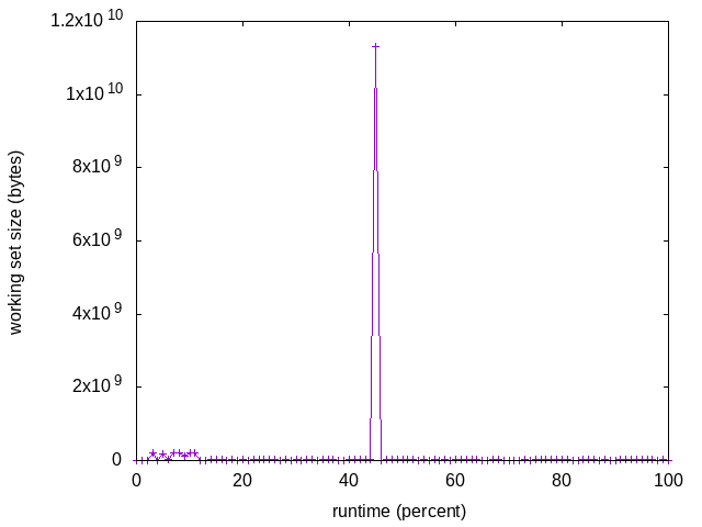
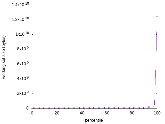
parsec3/canneal/prec
target_id:42 time: 10353729536906-10595076317192 (241346780286) region 0: 00000000004294967296-00000000136305336319 (132010369023)