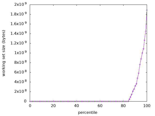
splash2x/lu_cb/prec
pid:-1 time: 8644466871601-8731490674514 (87023802913) region 0: 00000000004294967296-00000000022548578303 (18253611007)