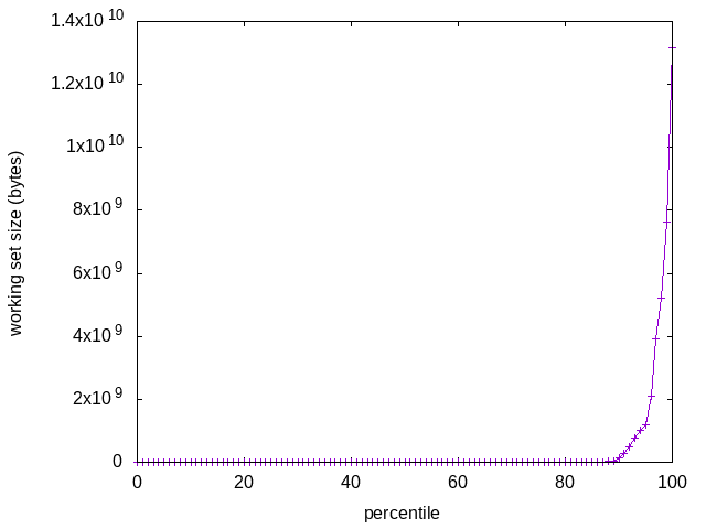
splash2x/water_nsquared/prec
target_id:42 time: 13903324415183-14283702088588 (380377673405) region 0: 00000000004294967296-00000000136305336319 (132010369023)