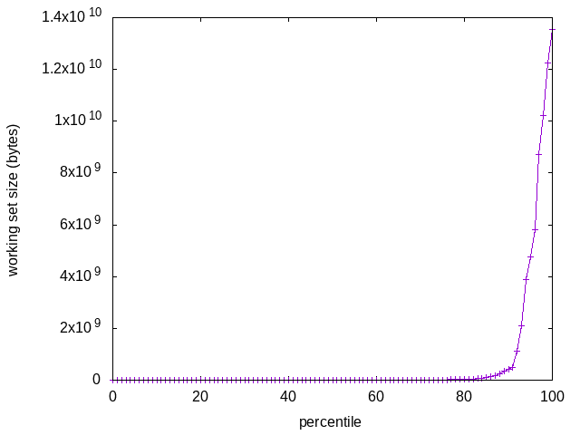
splash2x/lu_ncb/prec
target_id:42 time: 13011948124038-13162812204505 (150864080467) region 0: 00000000004294967296-00000000136305336319 (132010369023)