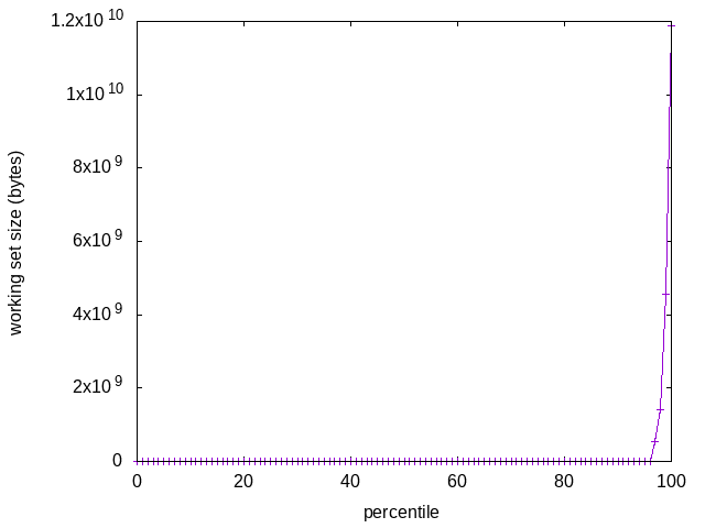
splash2x/lu_cb/prec
target_id:42 time: 12871395712701-13004060327210 (132664614509) region 0: 00000000004294967296-00000000136305336319 (132010369023)