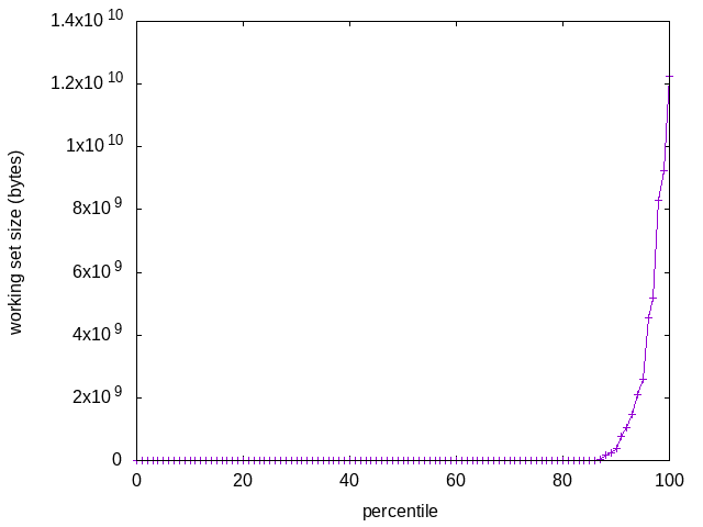
splash2x/barnes/prec
target_id:42 time: 12665372820742-12794993631152 (129620810410) region 0: 00000000004294967296-00000000136305336319 (132010369023)