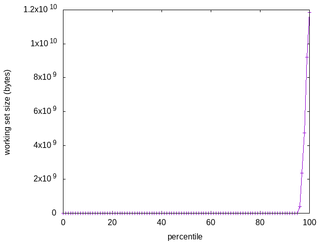
parsec3/x264/prec
target_id:42 time: 12551483539740-12657017023124 (105533483384) region 0: 00000000004294967296-00000000136305336319 (132010369023)