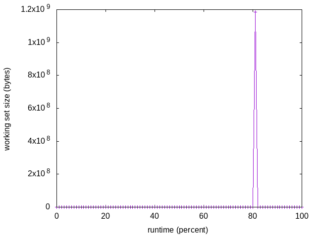
parsec3/bodytrack/prec
target_id:42 time: 9782984518205-9906593254520 (123608736315) region 0: 00000000004294967296-00000000136305336319 (132010369023)