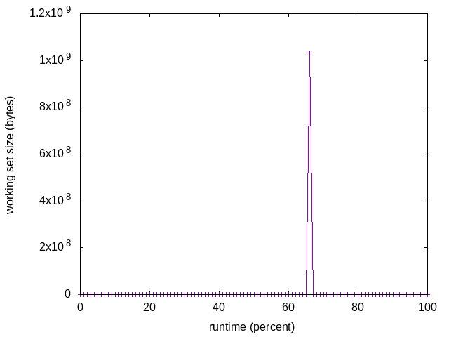
splash2x/water_spatial/prec
target_id:42 time: 14291649872308-14427314473785 (135664601477) region 0: 00000000004294967296-00000000136305336319 (132010369023)