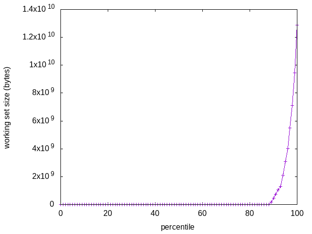
parsec3/facesim/prec
target_id:42 time: 10156470678203-10497651171474 (341180493271) region 0: 00000000004294967296-00000000136305336319 (132010369023)