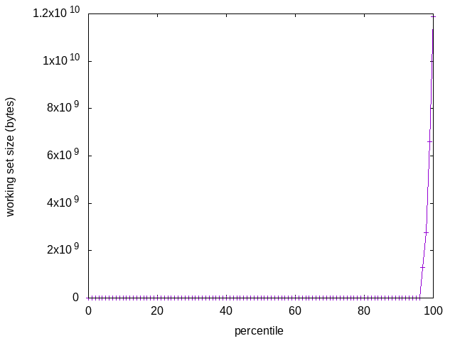
splash2x/radix/prec
target_id:42 time: 14290808264905-14344979164856 (54170899951) region 0: 00000000004294967296-00000000136305336319 (132010369023)