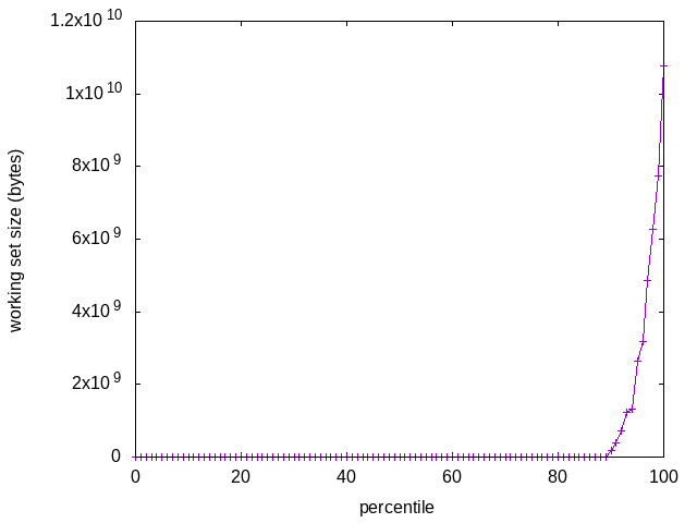
splash2x/fft/prec
target_id:42 time: 13508332061896-13568526856690 (60194794794) region 0: 00000000004294967296-00000000136305336319 (132010369023)