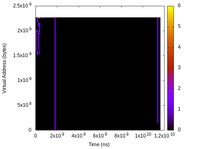
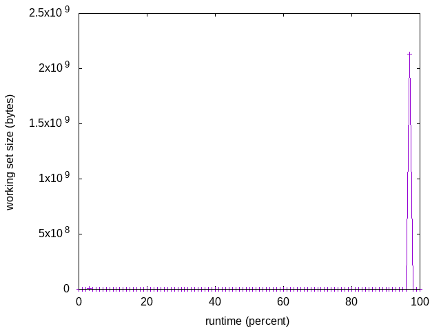
qemu.parsec3.dedup.data
pid:17628 time: 2299080129614-2310732107004 (11651977390) region 0: 00000094345140678656-00000094345146982400 (6303744) region 1: 00000140105383075840-00000140107651026944 (2267951104) region 2: 00000140726152298496-00000140726152908800 (610304)